博士后及人才招聘

计划外博士后

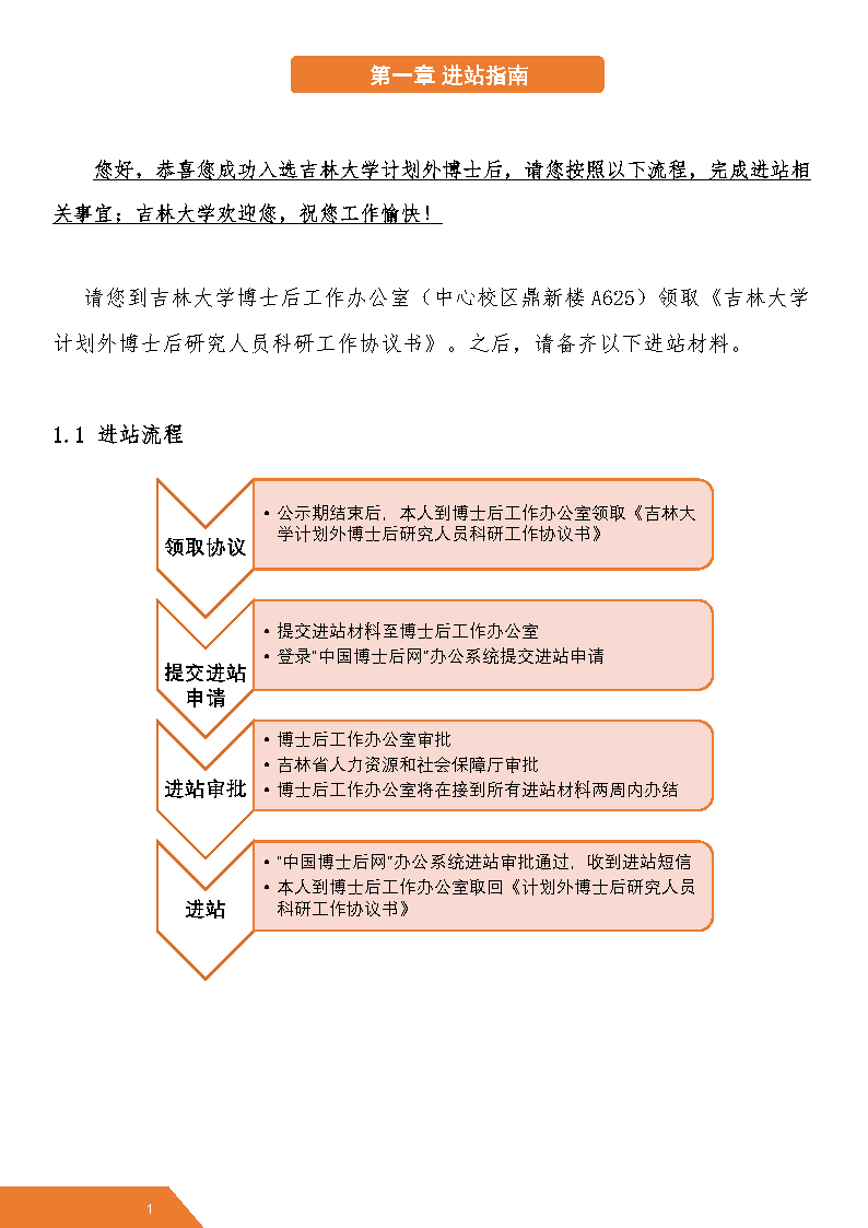
计划外博士后进站流程


作者:  编辑:张柔  (点击: )

上一条:计划外博士后服务手册

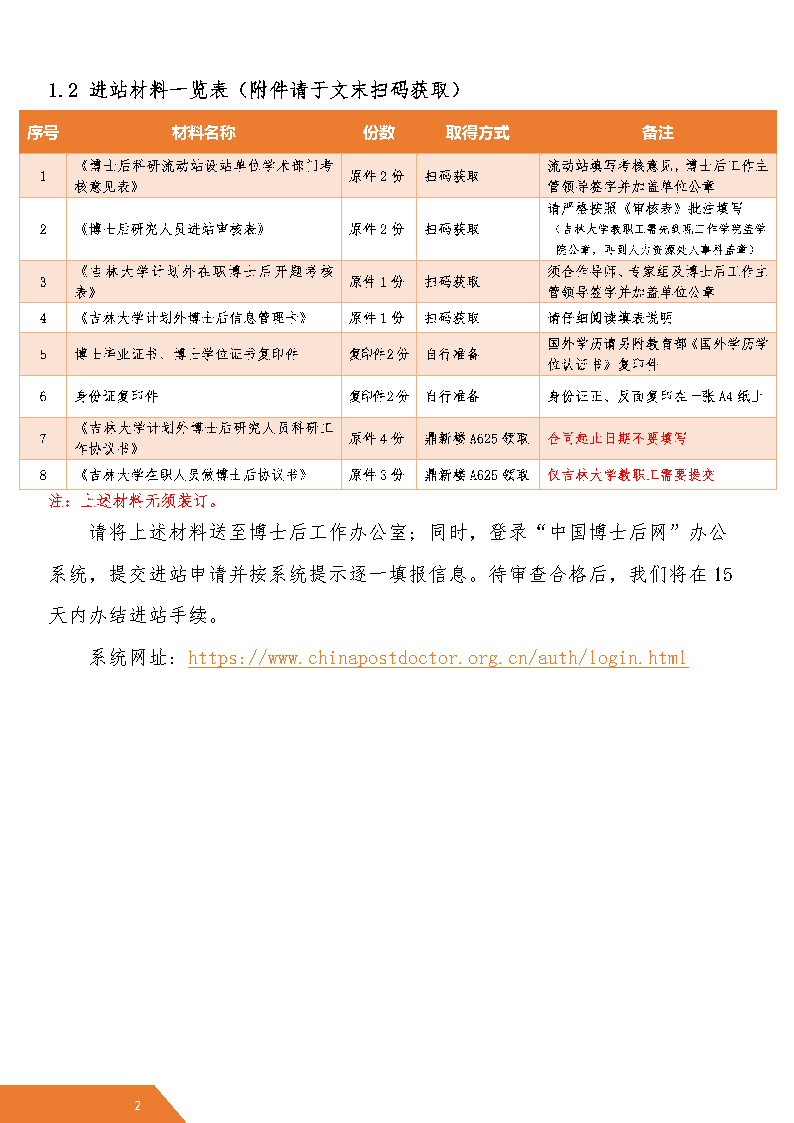
下一条:计划外博士后进站材料

关闭