通知公告

行政综合

当前位置: 首页 > 通知公告 > 行政综合 > 正文

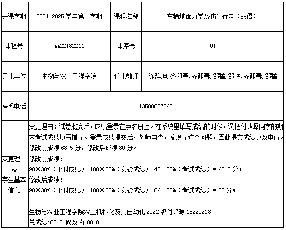
关于学院2022级付峰源同学车辆地面力学及仿生行走(双语)课程成绩更正的公示

时间:2025-03-12 来源:  点击量:

关于学院2022级付峰源同学车辆地面力学及仿生行走(双语)课程成绩更正的公示


根据《关于进一步明确本科生课程考核等有关问题的通知》(校教字[2018]47号)文件有关精神,现对一下课程成绩更正进行公示:

公示日期: 2025年_3月_12日至2025年_3月_18日如有异议请于公示期内向本科生院教学运行科反映。

联系人: 邹老师 联系电话: 0431-85168962

相关材料详见链接内附件:

https://jwc.jlu.edu.cn/content.jsp?urltype=news.NewsContentUrl&wbtreeid=1402&wbnewsid=12209

相关材料详见附件:

1.beat365在线体育官网考核成绩复查、修改登记表

2.学院情况说明(学院教学委员会讨论通过、签字盖章)

3.试卷等相关佐证材料

生物与农业工程学院
2025年3月12日